日前,各省份陆续印发了2021-2025年的矿产资源总体规划,这些规划是各省加强和改善矿产资源宏观管理的重要文件,也是推进砂石产业高质量发展的重要指导。继湖北、广西、四川发布全省2021-2025年的矿产资源总体规划以来,湖北孝感市、广西南宁市、四川雅安市分别发布了各市2021-2025年的矿产资源总体规划。
孝感市
11月4日,孝感市自然规划局发布《孝感市矿产资源总体规划(2021-2025年)》,以下简称《规划》。
《规划》明确:到 2025 年,建筑用石料年开采总量达到2100万吨以上,建筑用石料、砖瓦用石料矿山数量力争不超过17宗,引导建设大中型矿山,大中型矿山占比力争到45%以上。到2025年,建筑用石料采矿权数量预期为10宗,年开采矿石量预期为2100万吨。
《规划》指出:引导北部非金属建材开发区建筑用石料矿山绿色开采、集中开采、规模开采,区内新建建筑用石料采矿权最低开采规模不小于100万吨/年,最低服务年限不小于10年。
《规划》强调:划定开采规划区块,详细划定本级审批发证权限矿种的开采规划区块11处,其中:饰面用石材1处(花岗岩)、建筑用石料6处(石灰岩2处、大理岩2处、片麻岩2处)、砖瓦用石料4处(页岩)。主要分布于大悟县、孝昌县及安陆市。
——大悟县6宗,其中:金矿1宗、磷矿1宗、萤石(普通)1宗、建筑用石料3宗(大理岩1宗、片麻岩2宗)。
——孝昌县2宗,为饰面用花岗岩1宗、建筑用大理岩1宗。
——安陆市7宗,其中:矿泉水1宗、建筑石料用灰岩2宗、砖瓦用页岩4宗。
《规划》提出:对经批准设立的工程建设和矿区修复项目,可直接利用工程红线范围及施工期间采挖的砂石,多余部分允许地方政府纳入公共资源交易平台,依法依规对外销售。
《规划》提到:严格规范绿色矿山管理,建立绿色矿山遴选长效工作机制,严控绿色矿山申报质量,实行绿色矿山支持政策,强化动态监管。要切实做好矿山地质环境保护与治理恢复工程的规划,实行“环保一票否决制”。
南宁市
11月9日,南宁市自然资源局发布《南宁市矿产资源总体规划(2021-2025年)》,以下简称《规划》。
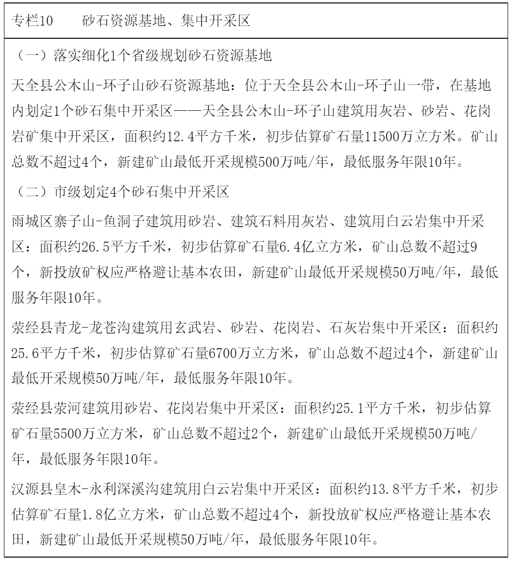
《规划》指出,加强优势矿产开发利用,提高矿业开发准入门槛,持续优化矿山开发利用结构,提高矿产资源开发利用水平。2025年全市采矿权总数控制在198个以内,其中露天开采非金属采矿权数量严格控制在174个以内,建筑用砂石采矿权数量严格控制在97个以内。 全市形成以大中型矿山为主的开发结构,建筑用砂石矿山大中型比例达到80%。到2025年,建筑用砂石开采量达到11000万吨。矿产资源实现节约集约循环利用,全市矿山“三率”水平达标率达到100%。 《规划》明确,划定砂石矿开采区。划定砂石土开采规划区块128个,其中已设采矿权保留区块65个、已设采矿权调整区块5个、空白区新设区块58个。 雅安市 11月9日,雅安市人民政府发布《雅安市矿产资源总体规划(2021-2025年)》,以下简称《规划》。 《规划》提出:至2025年,全市矿山数量控制在230个以内,矿山开发利用结构进一步优化,小型及以下规模矿山数量明显减少,大中型矿山比例提高到25%以上。到2025年,砂石矿年开采规模达到4800万吨,数量达到50个。 《规划》明确:根据区域能源、交通、水利、城市建设等基础设施建设需求,按照资源分布相对集中、交通运输条件较好的原则,综合考虑矿山安全生产距离、开发利用条件等因素,在雨城区、荥经县和汉源县划定4个砂石集中开采区,为我市境内重点工程、基础设施建设和所在地民生工程建设提供资源保障。 《规划》提出:到2025年,全市砂石矿山总数控制在50个以内。原则上砂石资源基地内新设开采规划区块最低开采规模不低于500万吨/年,最低服务年限不低于10年; 砂石资源基地以外新设开采规划区块最低开采规模不低于50万吨/年,最低服务年限不低于10年;保障重点工程建设项目、乡村振兴项目的开采规划区块最低开采规模不低于20万吨/年,服务年限与项目工期衔接,项目到期后及时开展矿山生态修复,并按程序注销采矿权。




鄂公网安备 42020402000120号